Die Unterstützung von Logistikprozessen bzw. der Beschaffung von Materialien für die Produktherstellung sind Kernaufgaben einer ERP-Software. Dazu gehört jedoch nicht notwendigerweise die Beschaffung aller anderen, verschiedenartigen und durchaus wechselnden Produkte und Leistungen, die nicht den Herstellungsprozess direkt betreffen. Die Einbeziehung dieser arrondierenden Beschaffungsbereiche in die ERP-Software kann schnell zu unangemessen hohen Lizenzaufwendungen führen, wenn der tatsächliche Nutzungsgrad in diesen Bereichen stark vom möglichen Nutzungsumfang abweicht.
Lizensierung nach tatsächlicher Nutzung senkt Investitionskosten
Im Rahmen der Rechnungsprüfung sind zumeist nur einige wenige Tätigkeiten erforderlich. Als User des ERP-Systems müsste ein damit beauftragter Mitarbeiter ggf. zu einem überhöhten Preis lizensiert werden. Diese Herausforderung lässt sich durch die sinnvolle Ergänzung des ERP-Systems durch eine „Best-of-Breed“-Lösung für die automatisierte Rechnungsbearbeitung, wie z.B. FibuNet webIC, intelligent lösen. Die Bearbeitung von Eingangsrechnungen, die nicht die direkte Herstellung betreffen, kann dabei von Anwendern übernommen werden, die nicht ERP-User sind. Diese können dennoch in den elektronischen Workflow zur Rechnungsprüfung integriert werden.
Auch wenn die Konzernvorgabe für die ERP-Systemumgebung SAP, Microsoft Dynamics oder proALPHA vorschreibt, kann das FibuNet-Modul webIC für die automatisierte Rechnungsbearbeitung somit voll integriert und uneingeschränkt genutzt werden.
Durchgängige Rechnungsbearbeitung wie aus einem Guss
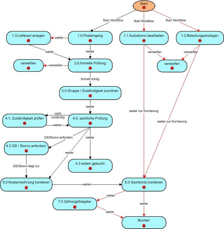
Folgender Ablauf ist in vielen Unternehmen, in denen FibuNet webIC erfolgreich implementiert wurde, ähnlich. Nach dem Einscannen der Eingangsrechnungen werden mittels OCR-Erkennung die buchhaltungsrelevanten Rechnungsdaten daraus extrahiert und für die weitere elektronische Bearbeitung bereitgestellt. Die Rechnungen werden digital in den Prüf- und Genehmigungslauf weitergeleitet und die zuständigen Sachbearbeiter automatisch per E-Mail benachrichtigt. Innerhalb des integrierten Workflows prüfen berechtigte Benutzer Rechnungen bzw. geben diese zur Zahlung frei. Die während der Rechnungsbearbeitung erstellten Kontierungsvorschläge werden am Ende des Prozesses einschließlich der digitalisierten Rechnungen in das Buchhaltungsmodul überspielt und stehen dort für den weiteren Buchungsvorgang sofort zur Verfügung.
Gegenkontovorgaben einschließlich der Kontierung der Kostenrechnung sollten nach Freigabe der Rechnungen automatisch aus den Vorgaben des ERP-Systems in die Buchhaltung übernommen werden. Umgekehrt sollten die für die Materialwirtschaft relevanten Rechnungsdaten unmittelbar nach der Rechnungserfassung im ERP-System verfügbar sein.
Namhafte Kundenreferenzen sprechen für sich
Vor bereits über 5 Jahren wurde bei der Golf House Direktversand GmbH die Rechnungsbearbeitung durch den Einsatz von FibuNet webIC weitgehend automatisiert. Sie liefert damit einen nahezu fehlerbereinigten Daten-Input für das dort im Einsatz befindliche SAP-Buchhaltungsprogramm. Die Buchhaltung und die Rechnungsbearbeitung für Golf House sind in der Zentralbuchhaltung der Unternehmensgruppe JAB Anstoetz angesiedelt, zu der das Unternehmen gehört. Alle monatlich rund 3.000 Eingangsrechnungen werden heute filialübergreifend zentral gescannt und eingelesen. Die den Wareneinkauf betreffenden Rechnungsdaten werden über den Workflow in dem Warenwirtschaftssystem Futura mit dem Wareneingang automatisch abgeglichen. Nur bei abweichenden Daten zwischen Rechnung und Lieferung werden die Eingangsrechnungen zur weiteren Bearbeitung an die Buchhaltung überspielt. Alle stimmigen Rechnungen werden automatisch in SAP „durchgebucht“, was bereits rund 80% des Rechnungsvolumens ausmacht.
Die ALPLA Werke Lehner GmbH & Co KG, führender Hersteller von Kunststoff-Verpackungssystemen, Flaschen, Verschlüssen, Spritzgussteilen und Tuben mit über 100 Produktionswerken, nutzt seit 2010 FibuNet webIC für die automatisierte Rechnungsbearbeitung. FibuNet webIC wurde als unabhängiges Modul erfolgreich mit Microsoft Dynamics AX integriert und hat laut Nicole Betzold, Projektleiterin bei ALPLA, die Durchlaufzeit der Eingangsrechnungen wesentlich verkürzt. Dass ALPLA auch künftig auf FibuNet webIC setzt, zeigt sich daran, dass die Schnittstelle zwischen FibuNet und dem Microsoft-ERPSystem derzeit standortweise auf Microsoft Dynamics365 angepasst wird.
Bei der OKE-Group, führender Anbieter für Bauteile aus Kunststoff und Metall, wird die Bearbeitung der Eingangsrechnungen, die nicht die direkte Herstellung betreffen, seit Herbst 2017 vollumfänglich von pA_webIC unterstützt, einer OEM-Variante von FibuNet webIC. Auch die nicht-proALPHA-Anwender wurden bei der OKE-Group in den elektronischen Workflow zur Rechnungsprüfung erfolgreich integriert. Die für die Materialwirtschaft relevanten Rechnungsdaten werden unmittelbar nach der Rechnungserfassung in proALPHA-ERP überspielt und sind dort sofort abrufbar.
Schneller Return-on-Investment
Die Vorteile des FibuNet webIC sind offensichtlich: Dadurch, dass keine manuelle Erfassung von Eingangsrechnungen erforderlich ist, reduzieren sich Zeitaufwand und Kosten erheblich. Eingabefehler und Doppelerfassungen werden verhindert. Durch verbesserte Möglichkeiten des Vorsteuerabzugs werden erhebliche Liquiditätsreserven freigesetzt. Die konsequente Einhaltung von Zahlungskonditionen/Skontoabzug wirkt sich unmittelbar ergebniswirksam aus.
„Das geballte Know-how aus 30 Jahren Erfahrung in der Entwicklung und Einführung gesetzeskonformer Rechnungswesenlösungen und damit verbundener Organisationsberatung ist in die Konzeption des FibuNet webIC eingeflossen“, erklärt Doris Dreyer, Geschäftsführerin der FibuNet GmbH. „Die Verbesserungspotenziale durch webIC sind messbar. Neben der enormen Qualitätssteigerung im Rechnungswesen werden frühzeitig Überschüsse erzielt. In einer Reihe von Fällen übersteigen nachhaltiger Zeitgewinn und Kosteneinsparungen das gesamte Investitionsvolumen für Kauf- und Implementierung bereits vor dem zweiten Nutzungsjahr“.
FibuNet ist eine sichere, vielfach bewährte und besonders leistungsfähige Software für Finanzbuchhaltung, Rechnungswesen und Controlling im Mittelstand. Mit einer Vielzahl ausgeklügelter Automatisierungspotenziale reduziert FibuNet den Zeitbedarf und die Fehleranfälligkeit in buchhalterischen Prozessen. Die webbasierte Lösung FibuNet webIC unterstützt Unternehmen sehr effizient dabei, die zeitaufwändigen, wiederkehrenden Tätigkeiten in der Rechnungsbearbeitung drastisch zu reduzieren.
Die Vielzahl namhafter, zufriedener FibuNet-Kunden ist ein Qualitätsbeweis. Über 1.400 Unternehmen vertrauen auf die Kompetenz und die Qualität von FibuNet. Über namhafte 200 FibuNet-Kunden nutzen bereits erfolgreich FibuNet webIC für die optimierte Rechnungsbearbeitung, wie beispielsweise Golf House Direktversand GmbH, ROLLER Möbel, Feser-Graf Automobilhandelsgruppe, Netto Marken- Discount und Provent Hotels GmbH.
FibuNet integriert sich problemlos in jede Umgebung. Der Datentransfer mit angebundenen Systemen erfolgt automatisch und betrifft beispielsweise Stammdaten, Kontenbuchungen, Eingangsrechnungen, Ausgangsrechnungen und Offene Posten. Die bereitgestellten Schnittstellen sind stets gesetzeskonform.
Scopevisio AG
Konrad-Zuse-Platz 7
53227 Bonn
Telefon: +49 (4191) 8739-0
Telefax: +49 (4191) 8739-17
https://www.scopevisio.com/
Marketing, PR
Telefon: +49 (4191) 8739-0
Fax: +49 (4191) 8739-17
E-Mail: jobst.heinemann@fibunet.de
Ansprechpartner für Vertrieb/ Marketing/ PR
Telefon: +49 (4191) 8739-0
Fax: +49 (4191) 8739-17
E-Mail: marketing@fibunet.de
![]()
